El cerebro es una de las estructuras más complejas del ser humano. Anatómicamente se puede dividir en 5 lóbulos a través de surcos muy marcados que los delimitan. En cada lóbulo se realizan distintas funciones, sin embargo, es importante destacar que no actúan aisladas, sino que pueden conectarse unas con otras, dando lugar a procesos cognitivos más complejos, como lo es el razonamiento. A su vez, ambos hemisferios se coordinan gracias a una estructura que los conecta: el cuerpo calloso.
jueves, 28 de septiembre de 2017
miércoles, 27 de septiembre de 2017
Origen embriológico del SNC
Ahora analizaremos el origen del Sistema Nervioso Central. Éste se genera a partir del ectodermo (una de las tres capas germinativas), el cual forma el tubo neural, que es la principal estructura que dará origen al SNC. A continuación se representan las estructuras que se originarán a partir de las diferentes secciones del tubo neural.
martes, 26 de septiembre de 2017
Acción de los neurotransmisores: Acetilcolina y Catecolaminas
Muchos de los neurotransmisores expuestos en el apartado anterior tienen similares mecanismos de acción, sin embargo, podemos encontrar algunas diferencias entre unos y otros.
A continuación se presenta el mecanismo de acción y diferentes receptores de los neurotransmisores acetilcolina, noradrenalina y adrenalina.
lunes, 25 de septiembre de 2017
Sinapsis y Neurotransmisores
A continuación analizaremos las etapas de un tipo muy especial de comunicación celular que es la sinapsis. Parte importante de ésta son los neurotransmisores, los cuales se resumen en una tabla con su naturaleza química y función principal.
jueves, 21 de septiembre de 2017
Sistema Nervioso
El sistema nervioso es uno de los sistemas más importantes y complejos del organismo, por ello, a continuación se presentan sus clasificaciones y componentes mediante un mapa conceptual.
miércoles, 20 de septiembre de 2017
Membrana celular
A continuación se presenta mediante dos vídeos la estructura, funciones, movimientos y diferentes transportes ocurridos en la membrana celular. Cabe señalar que dichos transportes se pueden clasificar en dos grupos dependiendo si gastan o no energía. Éstos se presentan a continuación.
Síntesis de proteínas
A través del siguiente video se explica el proceso de síntesis de proteínas, desde la activación de los genes que codifican para dicha proteína en el núcleo.
martes, 19 de septiembre de 2017
Conducción de potencial de acción
En esta ocasión diferenciaremos la conducción de un potencial de acción en fibras mielinizadas y no mielinizadas, ya que dicha mielinización, así como el diámetro de la fibra nerviosa, son determinantes de la velocidad del potencial de acción.
Para ello se realiza el siguiente mapa conceptual.
Para ello se realiza el siguiente mapa conceptual.
lunes, 18 de septiembre de 2017
Potencial de acción
A continuación se muestran las etapas de un impulso nervioso o potencial de acción. Se puede notar cómo éstas son seguidas unas de otras, y no se puede producir un nuevo potencial si no ha finalizado el anterior, es decir, no es proporcional a la intensidad del estímulo.
jueves, 14 de septiembre de 2017
Potencial de membrana
Dentro y fuera de la célula se encuentran ciertas diferencias en cuanto a la concentración de iones, principalmente sodio y potasio, los cuales pueden proporcionar ciertas cualidades a la célula como las que analizaremos a continuación mediante el siguiente mapa conceptual.
miércoles, 13 de septiembre de 2017
Molalidad y Tonicidad
En esta ocasión compararemos los términos de tonicidad y molalidad mediante un mapa conceptual y un mapa mental. Ambas se relacionan con las concentraciones de una sustancia en una disolución. Su importancia radica en los cambios que puede originar al modificar la presión osmótica en la célula, haciéndo que se hinche o se contraiga.
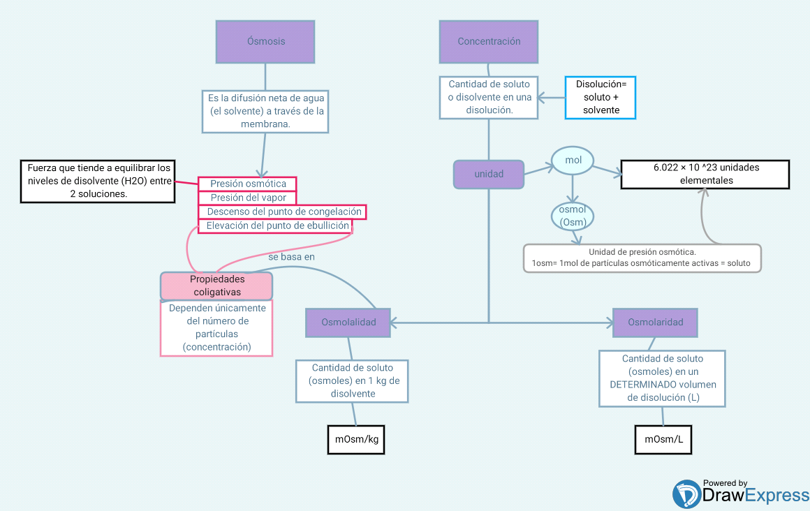
lunes, 11 de septiembre de 2017
Ósmosis y concentración de soluciones
Ahora analizaremos el fenómeno osmótico y sobre todo, dos formas de medir la concentración de un soluto en una disolución, ésto es mediante la osmolaridad y osmolalidad.
Mientras una mide la concentración en osmoles por litro, la otra usa el kg como referencia. Una característica interesante de la osmolalidad es que se basa en las propiedades coligativas de las partículas, es decir, de su número en la disolución.
Mientras una mide la concentración en osmoles por litro, la otra usa el kg como referencia. Una característica interesante de la osmolalidad es que se basa en las propiedades coligativas de las partículas, es decir, de su número en la disolución.
martes, 5 de septiembre de 2017
Transporte a través de membrana
En esta ocasión analizaremos los diferentes mecanismos de transporte de sustancias a través de la membrana celular. Conocerlos es de gran importancia ya que gracias a éstos la célula puede interactuar con su medio, permitiendo el paso de ciertas sustancias, impidiendo el paso de otras, así como "sacar" moléculas que se encuentran en su interior.
Una de las características más importantes del transporte de sustancias es que es selectiva, como se verá en el siguiente mapa conceptual.
Una de las características más importantes del transporte de sustancias es que es selectiva, como se verá en el siguiente mapa conceptual.
lunes, 4 de septiembre de 2017
Síntesis de proteínas
La célula puede ser llamada por una de sus funciones más importantes como una "fábrica de proteínas". Éste proceso inicia en el núcleo, con la activación de genes, después la transcripción de esos genes (DNA) en tRNA, el cual es traducido en los ribosomas a cadenas polipeptídicas que sufrirán modificaciones postraduccionakes, obteniendo finalmente una proteína.
Este proceso se ilustra en el siguiente gráfico.
Este proceso se ilustra en el siguiente gráfico.
Suscribirse a:
Comentarios (Atom)















